七年级上数学期末考试卷(湘教版)

七年级上数学期末考试卷(湘教版)-副业资源网
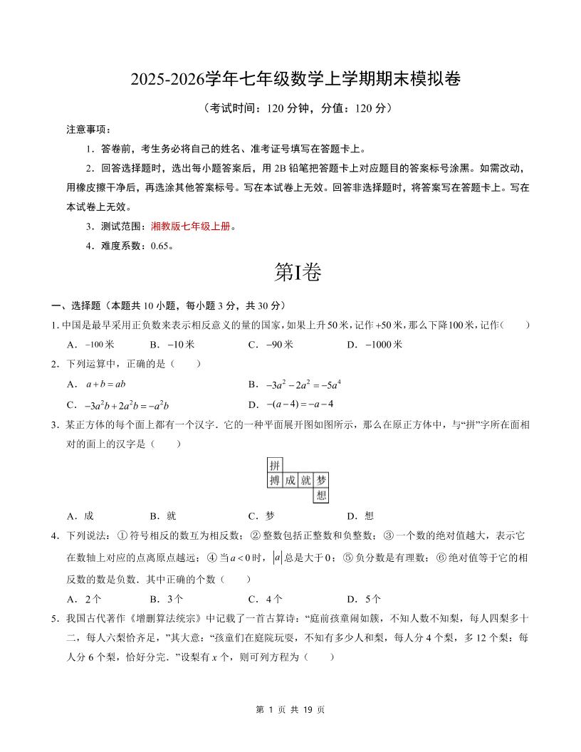
七年级上数学期末考试卷(湘教版)
此内容为付费资源,请付费后查看
4
付费资源



七年级上数学期末考试卷(湘教版)
七年级上数学期末考试卷(湘教版)

------预览已结束,还剩17页未读------
您已获得此文档下载权限,请点击底部下载完整文档


© 版权声明
THE END
喜欢就支持一下吧
点赞1 分享
评论 抢沙发

请登录后发表评论

    暂无评论内容