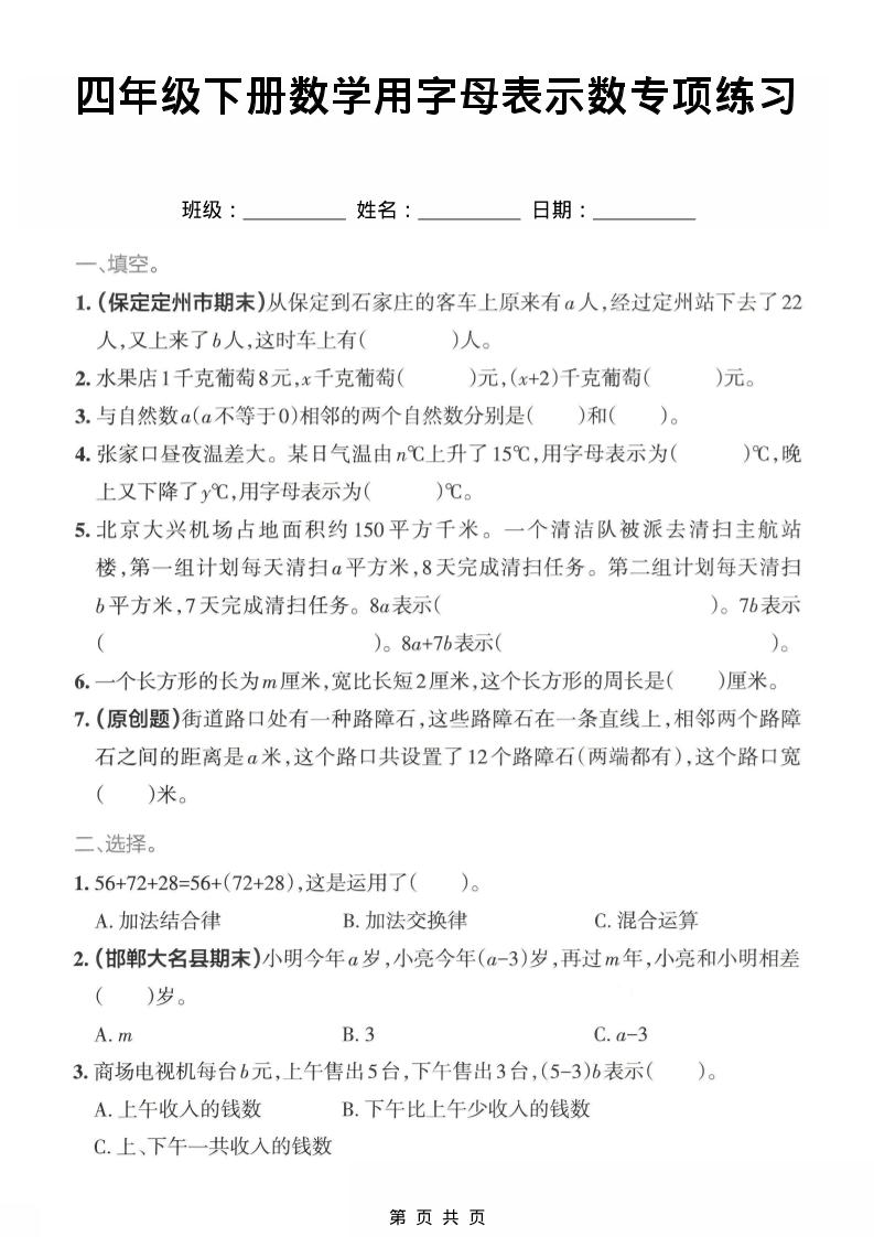
四年级下数学用字母表示专项练习

四年级下数学用字母表示专项练习-副业资源网
四年级下数学用字母表示专项练习
此内容为付费资源,请付费后查看
4
付费资源



四年级下数学用字母表示专项练习
四年级下数学用字母表示专项练习

------预览已结束,还剩1页未读------
您已获得此文档下载权限,请点击底部下载完整文档


© 版权声明
THE END
喜欢就支持一下吧
点赞11 分享
评论 抢沙发

请登录后发表评论

    暂无评论内容